春节阖家欢聚,美食盛宴与走亲访友是必不可少的主题。春节团聚,在一幕幕欢乐祥和、氛围温馨的节日场景背后,一种“看不见的威胁”——诺如病毒,也随着人员流动和频繁聚集、聚餐快速传播。它引发的急性胃肠炎,可能让您美好的假期计划“泡汤”。本文结合春节期间的饮食特点、旅途风险,并特别澄清“喝酒消毒”等误区,为您提供一份科学的诺如病毒预防指南,让我们在享受节日欢乐的同时,有效消除这种“冬季呕吐病”的隐形威胁。
一、认识春节高发的“冬季呕吐病”
诺如病毒,是一种传染性极强的引起急性胃肠炎的病毒,每年的10月至次年3月是诺如病毒感染的高发期,与我国春节假期高度重叠。1995年中国报道首例诺如病毒感染以来,它已成为我国除霍乱、痢疾和伤寒、副伤寒的病菌外,引起感染性腹泻暴发疫情的主要病原体。因其引起的感染性腹泻在冬春季高发,症状以恶心、呕吐、腹泻为主,常被称为“冬季呕吐病”。特意提醒大家注意防范,因为它具备以下特点:
传染性极强:极少量的病毒颗粒(甚至少到18个)就足以使人感染,且容易在人群密集场所快速传播。
传播途径多样:主要通过“粪-口”途径传播,包括食用被污染的食物或水、接触被污染的物体表面,以及直接或间接接触感染者的吐泻物,或吸入其呕吐物、粪便形成的气溶胶。
全人群普遍易感:各年龄段人群都可能感染,且可能反复感染。
环境抵抗力强:耐冷冻低温,在60℃高温或快速汽蒸下仍可存活,耐酸,酒精类消毒剂对诺如病毒效果有限。
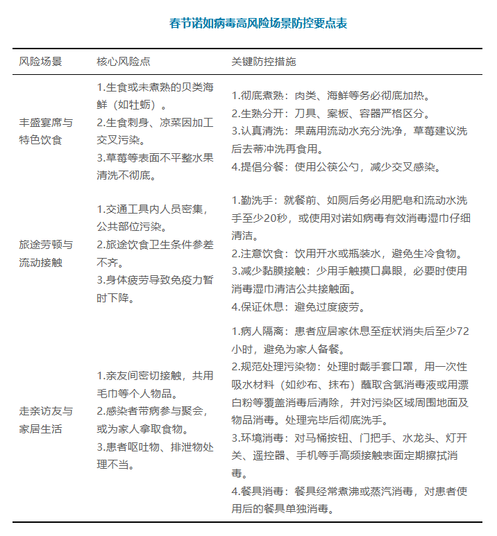
二、春节期间三大高风险场景与综合防控
北京市疾控中心数据显示,春节期间因诺如病毒感染就诊的人数显著上升,其中食源性传播占相当比例。春节期间的家庭聚餐、外出旅游、走亲访友等活动,创造了病毒传播的条件。不同场景下的核心风险与防控要点可总结如下:

三、预防误区特别警示
【特别警示一】“喝酒消毒”是严重误区!
餐桌上流传甚广且极其危险的说法“肠胃不舒服,喝点酒杀杀菌、消消毒”完全错误。
1、科学真相:饮用酒类的酒精浓度(通常低于60%)远达不到有效灭活细菌等病原微生物所需的浓度(需75%以上的医用酒精),而且由于诺如病毒的特殊结构医用酒精也不能有效灭活,所以饮酒无法在消化道内安全有效地杀灭细菌和病毒。
2、实际危害:
(1)加剧脱水:酒精有利尿作用,会加速身体水分流失。而呕吐和腹泻本身已导致大量水分和电解质丢失,饮酒会雪上加霜,使脱水症状更加严重,可能引发危险。
(2)刺激肠胃:酒精直接刺激胃黏膜,可能加重恶心、呕吐、腹痛等症状,延缓胃肠功能的恢复。
(3)掩盖病情:可能由于醉酒嗜睡让人误以为“舒服了点”,从而延误及时补充电解质或就医的时机,加大对感染病毒对身体的危害,延缓康复。
3、正确做法:一旦出现胃肠不适,绝对禁止饮酒。最安全有效的应对方式是少量、多次地饮用温开水或口服补液盐溶液,以预防和纠正脱水或电解质失衡。如果呕吐剧烈无法饮水,或出现口干、眼窝凹陷、尿量显著减少等严重脱水迹象,应立即就医。
【特别警示二】盐水泡果蔬不能杀灭诺如病毒,正确清洗是关键!
春节期间正值草莓等水果上市旺季,而冬季寒冷环境下,诺如病毒存活时间更长,草莓表面多孔隙的结构容易藏匿病毒,未经充分清洗就直接食用,是常见的感染途径。除草莓外,其他生食水果如圣女果、葡萄等也存在类似风险,特别是在农贸市场或超市被多人触摸挑选后。春节期间水果消费量增大,家庭往往一次性购买大量水果储存,不当的储存方式也容易导致交叉污染。
民间用盐水浸泡果蔬防病毒的做法作用非常有限,不能依赖,但作为整体清洗流程的一部分有一定辅助效果。
1、科学真相:盐水主要通过高渗透压使细菌、寄生虫脱水,但诺如病毒无脂质包膜、结构简单,盐水无法破坏其蛋白质衣壳;且家庭操作中浓度、时间均不足以灭活病毒,而长时间盐水浸泡可能破坏蔬果口感,或导致蔬果腐坏。
2、实际作用:仅能驱离果蔬表面小虫、虫卵,辅助去除部分农药残留,对诺如病毒无杀灭效果。
3、正确清洗方法:采用“一冲、二泡、三再冲、四去蒂”流程——流动水轻柔搓洗30秒以上去除污物,可用小苏打水或果蔬清洗剂浸泡5~10分钟,如只用清水浸泡时间不宜过长(5分钟左右即可),以防营养流失或细菌滋生。再次流动水彻底冲净,最后去除草莓等蒂头(先洗后去蒂,防污染渗入)。清洗后尽快食用,不先摘蒂再泡洗。
核心原则:流动清水冲洗为主,安全浸泡为辅,去蒂后食用,并注意手部与器具卫生。
四、感染后科学应对与就医
如果不慎感染,请保持镇定,科学处理:
对症处理:诺如病毒感染是自限性疾病,无特效药。治疗的关键是预防和纠正脱水。可通过药店购买口服补液盐(ORS)III按说明冲服。
充分休息:给予胃肠道休息时间,症状缓解后可进食清淡、易消化的食物(如粥、烂面条、苏打饼干)。
何时就医:大多数成人可自愈。但如果出现以下情况,应立即就医:
(1)呕吐、腹泻非常剧烈,导致无法进食任何液体。
(2)出现严重脱水症状(如口干、少尿、眼窝凹陷、站立时头晕)。
(3)便中带血。
(4)高热不退。
(5)患者为婴幼儿、老年人或有基础疾病(如糖尿病、心脏病、肾衰竭)的体弱者,因其并发症风险更高。
五、健康口诀记心间
为方便记忆与传播,特将核心防控要点总结为以下口诀:
春节防诺如,健康口诀记心间
春节到,人欢笑,诺如病毒爱凑闹;
防病知识要记牢,朗朗上口听我道:
饮食篇
生冷海鲜风险高,彻底煮熟是王道;
草莓蓝莓深红果,流动清水细细淘;
盐水浸泡效用薄,关键冲洗要周到;
生熟案板要分家,公筷公勺风尚好。
旅途与社交篇
走亲访友旅途遥,免洗消毒备着妙;
旅途劳顿歇歇脚,口罩手套适时靠;
公共物品少触摸,勤洗双手病毒消。
误区澄清篇
呕吐腹泻若来到,喝酒消毒错大了;
酒精刺激脱水快,补液盐水效最好;
患者居家需隔离,症状消退再热闹。
处置与就医篇
吐泄物,处理巧,含氯消毒盖牢靠;
通风透气不可少,污染区域及时消;
老幼体弱多观察,脱水重症速诊疗。
记住这首防疫谣,阖家安康福气绕!
病毒见了扭头跑,快乐吉祥新春好!
六、总结
春节的快乐建立在健康的基础之上。面对诺如病毒的侵扰,我们无需恐慌,但必须保持警惕。请牢记三大原则:注意饮食卫生(尤其慎食生冷未深度加工贝类)、保持手部清洁、患病后科学补水(绝不饮酒)并做好隔离。
春节餐桌上,一篮经过仔细清洗的草莓闪耀着健康的光泽;海鲜刺身专区使用独立砧板和刀具;有轻微胃肠不适的家人自觉使用专用餐具。这些细微之处的改变,是春节团聚时刻最贴心的健康守护。春节饮食文化丰富多样,在享受美食的同时,通过科学预防,我们完全可以将诺如病毒感染风险降到最低。让我们一起我们做好这些预防措施,保障自己和家人度过一个安康、祥和的春节假期。


